Candidate Bevacizumab Biosimilar CT-P16 versus European Union Reference Bevacizumab in Patients with Metastatic or Recurrent Non-Small Cell Lung Cancer: A Randomized Controlled Trial - BioDrugs
Source : https://link.springer.com/article/10.1007/s40259-022-00552-8
Background CT-P16 is a candidate bevacizumab biosimilar. Objective This double-blind, multicenter, parallel-group, phase III study aimed to establish equivalent efficacy between CT-P16 and European Union-approved reference bevacizumab (EU-bevacizumab) in patients...
Conclusions: Equivalent efficacy and similar pharmacokinetics, safety, and immunogenicity support bioequivalence of CT-P16 and EU-bevacizumab in patients with nsNSCLC.
-
Albert Dekker3yrcurrent technologies are so common and so widespread that no real differences are expected. I may even go that fas as to say that biosimilars could be even better then Show More
Liquid biopsy for the detection of resistance mutations to ROS1 and RET inhibitors in non-small lung cancers: A case series study
Source : https://www.sciencedirect.com/science/article/abs/pii/S2212534522001149?via=ihub
Available online 9 September 2022 fusion NSCLC treatment with -fusion NSCLC treatment with crizotinib harbored no . This case series shows that can identify potentially actionable genomic alterations, after Liquid...
Conclusion:This platform exhibits a high success rate and an ability to detect mutations that are frequently missed by single-locus tissue analysis.
-
NSCLC Connect3yrWhat are your thoughts on using liquid biopsy to detect resistance mutations? -
Albert Dekker3yrthis is useful
Lung cancer trends and tumor characteristic changes over 20 years (2000-2020): Results of three French consecutive nationwide prospective cohorts' studies
Source : https://www.sciencedirect.com/science/article/pii/S2666776222001880?via=ihub
Long-term changes in lung cancer (LC) patients are difficult to evaluate. We report results from the French KBP-2020 real-life cohort. KBP-2020 was a prospective cohort that included all patients diagnosed...
Interpretation: To our knowledge KBP cohorts have been the largest, prospective, real-world cohort studies involving LC patients conducted in worldwide. The trend found in our study shows an increase in LC in women and still a large proportion of patients diagnosed at metastatic or disseminated stage.
-
NSCLC Connect3yrHow do the trends identified in this study compare with your anecdotal clinical experiences? -
Albert Dekker3yrdisease aggressive and metastasizing early
Discovery of Novel Allosteric EGFR L858R Inhibitors for the Treatment of Non-Small-Cell Lung Cancer as a Single Agent or in Combination with Osimertinib - PubMed
Source : https://pubmed.ncbi.nlm.nih.gov/36178776/
Addressing resistance to third-generation EGFR TKIs such as osimertinib via the EGFR C797S mutation remains a highly unmet need in EGFR-driven non-small-cell lung cancer (NSCLC). Herein, we present the discovery...
Conclusion/Relevance: Our data highlight the potential of 57 as a single agent against EGFRL858R/C797S and EGFRL858R/T790M/C797S and as combination therapy for EGFRL858R- and EGFRL858R/T790M-driven NSCLC.
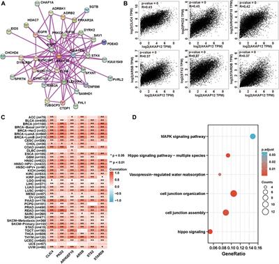
Pan-cancer analysis of the prognosis and immunological role of AKAP12: A potential biomarker for resistance to anti-VEGF inhibitors
Source : https://www.frontiersin.org/articles/10.3389/fgene.2022.943006/full
The primary or acquired resistance to anti-VEGF inhibitors remains a common problem in cancer treatment. Therefore, identifying potential biomarkers enables a better understanding of the precise mechanism. Through the GEO...
Conclusion/Relevance: Importantly, we discovered that AKAP12 expression was greatly associated with metastasis of lung adenocarcinoma as well as differential and angiogenesis of retinoblastoma through investigating the single-cell sequencing data. Our study showed that the dual role of AKAP12 in various cancers and AKAP12 could serve as a...
